
WELCOME
热烈欢迎新同学!
2024级萌新查收兰州交通大学学生出国(境)交流学习项目速览啦!欢迎大家积极参与各类出国(境)项目,和我们一起看世界!
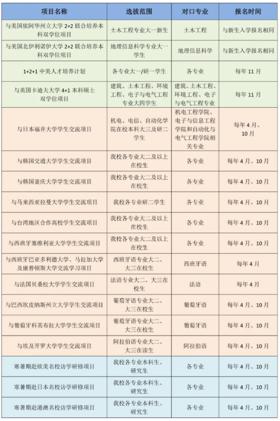
学生出国(境)交流学习项目一览表
项目信息来源
出国(境)交流学习项目通知会在国际教育学院、国际交流中心(港澳台事务办公室)网站通知公告栏、国际交流中心微信公众平台以及兰州交通大学出国境学习交流QQ群发布,同时也会转发到学校官网通知公告栏,欢迎大家关注!
国际交流中心网站手机站
兰州交通大学学生出国(境)交流QQ群
国际交流中心微信公众平台
联系我们
联系方式:陈洁
笃行楼11楼1114室
0931-4938030